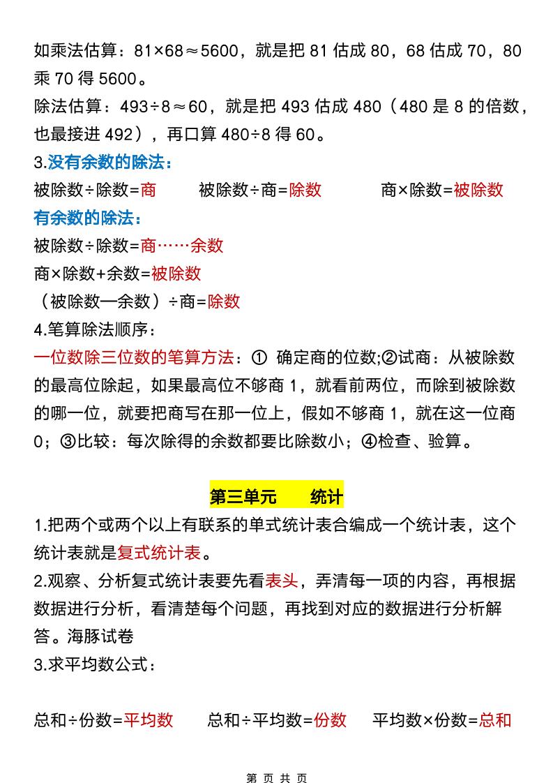
三年级下数学26春全册重点、难点知识汇总
7.4k°
  • 发布时间
    资源描述
    站长太懒了,没填写
    资源大小
    未知
    资源分类
当前位置:首页学科年级三年级三年级下数学26春全册重点、难点知识汇总

三年级下数学26春全册重点、难点知识汇总

三年级下数学26春全册重点、难点知识汇总
三年级下数学26春全册重点、难点知识汇总

——预览已结束,还剩5页未读——
您已获得此文档下载权限,请点击底部下载完整文档

下载权限
查看
  • 免费下载
    评论并刷新后下载
    登录后下载
  • {{attr.name}}:
您当前的等级为
登录后免费下载登录 小黑屋反思中,不准下载! 评论后刷新页面下载评论 支付以后下载 请先登录 您今天的下载次数(次)用完了,请明天再来 支付积分以后下载立即支付 支付以后下载立即支付 您当前的用户组不允许下载升级会员
您已获得下载权限 您可以每天下载资源次,今日剩余
温馨提示:本站提供的一切软件、教程和内容信息都来自网络收集整理,仅限用于学习和研究目的;不得将上述内容用于商业或者非法用途,否则,一切后果请用户自负,版权争议与本站无关。用户必须在下载后的24个小时之内,从您的电脑或手机中彻底删除上述内容。如果您喜欢该程序和内容,请支持正版,购买注册,得到更好的正版服务。我们非常重视版权问题,如有侵权请邮件与我们联系处理。敬请谅解!

给TA打赏
共{{data.count}}人
人已打赏
三年级数学

三年级下数学常考易错题专项练习

2026-4-19 4:06:28

七年级英语

七年级上英语第3次月考卷02(人教版)

2025-12-19 10:07:54

资源失效联系你的上级操盘手 防失联公众号:共研赋能社

项目来源于网络,防止被割韭菜 !

本站初心:花着比韭菜更少的米,用着和韭菜一样的东西,仅学习其中的思路

良不良心自己体会,某些割韭菜的网站在这里我就不黑了,切记!

共研赋能社只做解密,项目里的联系方式仅为咨询用!收费一律删除~

所有教程里所涉及的软件工具共研赋能社99%都有可以下载到免费的,除了一些定制类的软件没有。

免责说明

①文章由共研赋能社会员自行发布,后续项目动态会发新的文章更新,如有疑问,请联系作者。
②创业有风险,投资需谨慎!部分项目活动,可能因时间久远无法操作如发现问题联系客服反馈纠正,如有不适,建议放弃操作。
 ③请项目新手朋友注意,不是任何项目一开始就有明显效益的, 都需要多研究多积累多推广。
④本站V:a867204 想获取最新活动、想即时在线交流,欢迎喜欢网络创业的朋友加入。


共研赋能社声明:该文章版权归原作者所有,会员投稿及转载目的在于传递更多信息,并不代表本网赞同其观点和对其真实性负责。
如涉及作品内容、版权和其它问题,本站不对内容传播行为承担任何责任!请在30日内与本网联系。联系邮箱:867204342@qq.com

0 条回复 A文章作者 M管理员
    暂无讨论,说说你的看法吧
个人中心
购物车
优惠劵
今日签到
有新私信 私信列表
搜索