tgAI全自动翻译智能人工客服 客服机器人源码 带视频搭建教程
互联网转载 具体未测试
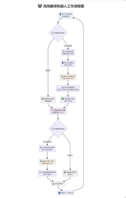
功能说明:
1.双向功能,这个不用说
2.将客户消息翻译为客服配置的指定语言,不管客户消息是哪个国家的语言,只要是deepseek能识别的语言都可以。
3.将客户发送的消息翻译为符合客户国家口语习惯的语言



tgAI全自动翻译智能人工客服 客服机器人源码 带视频搭建教程
互联网转载 具体未测试
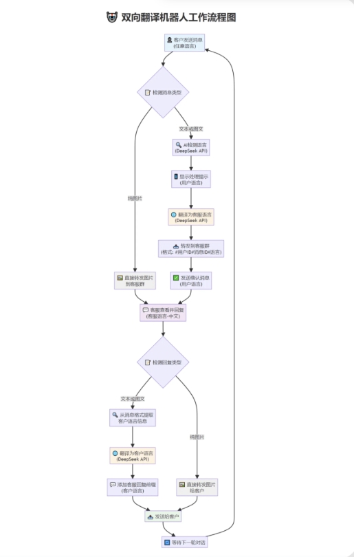
功能说明:
1.双向功能,这个不用说
2.将客户消息翻译为客服配置的指定语言,不管客户消息是哪个国家的语言,只要是deepseek能识别的语言都可以。
3.将客户发送的消息翻译为符合客户国家口语习惯的语言


资源失效联系你的上级操盘手 防失联公众号:共研赋能社
项目来源于网络,防止被割韭菜 !
本站初心:花着比韭菜更少的米,用着和韭菜一样的东西,仅学习其中的思路
良不良心自己体会,某些割韭菜的网站在这里我就不黑了,切记!
共研赋能社只做解密,项目里的联系方式仅为咨询用!收费一律删除~
所有教程里所涉及的软件工具共研赋能社99%都有可以下载到免费的,除了一些定制类的软件没有。